丹阳翼网

标题: 丹金社区,楼层公共区域中的杂物,何时能够履职,清理?让业主们有个干净安全的好环境 [打印本页]

作者: 无语了家人们    时间: 2026-4-9 09:29
标题: 丹金社区,楼层公共区域中的杂物,何时能够履职,清理?让业主们有个干净安全的好环境
2026年中丹金社区打卬清理楼道中的杂物,这张清理通知书,己几个月了,行动又在何方???






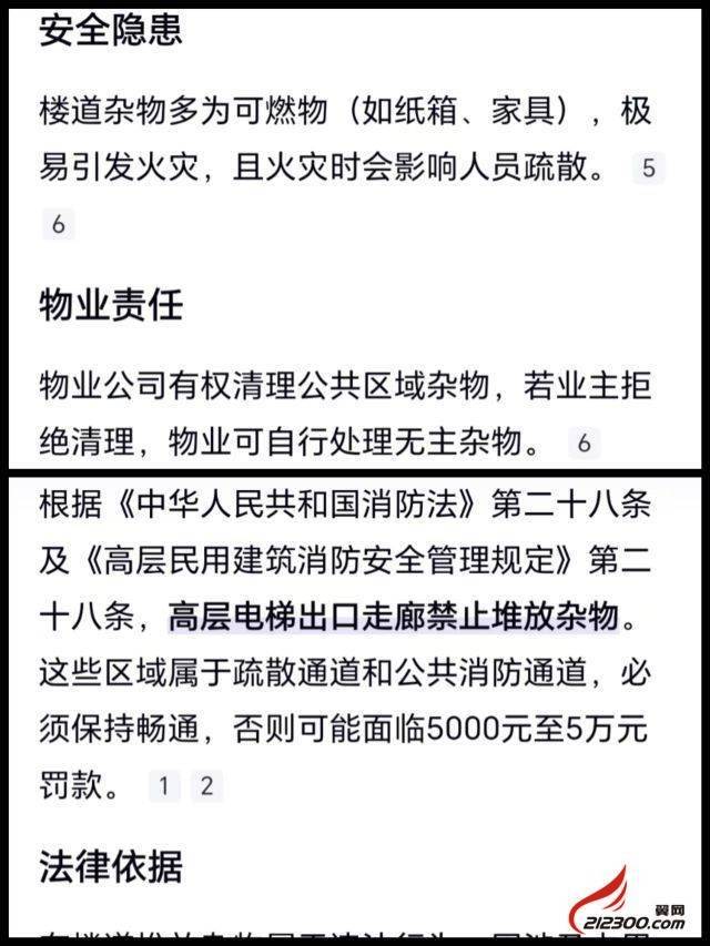
丹金社区,管理的楼层,电梯出口的公共区城中,成什么样子?














物业管理员在2026年4月8日,拆除了,公共区域中,业主私自安装的门框,经过14个月,终于见新来的物业管理员有行动了




别的楼层,公共区域中,干净,安全


乡下每天都派环卫工人,来村上搞卫生。。。而楼层中,丹金社区,为何对于几平方的公共区域中的杂物,而不依照,国家出台的法律法规,来履职清理。

















欢迎光临 丹阳翼网 (https://bbs.212300.com/) Powered by Discuz! X3.2