丹阳翼网

标题: 新世纪花园车位改造 [打印本页]

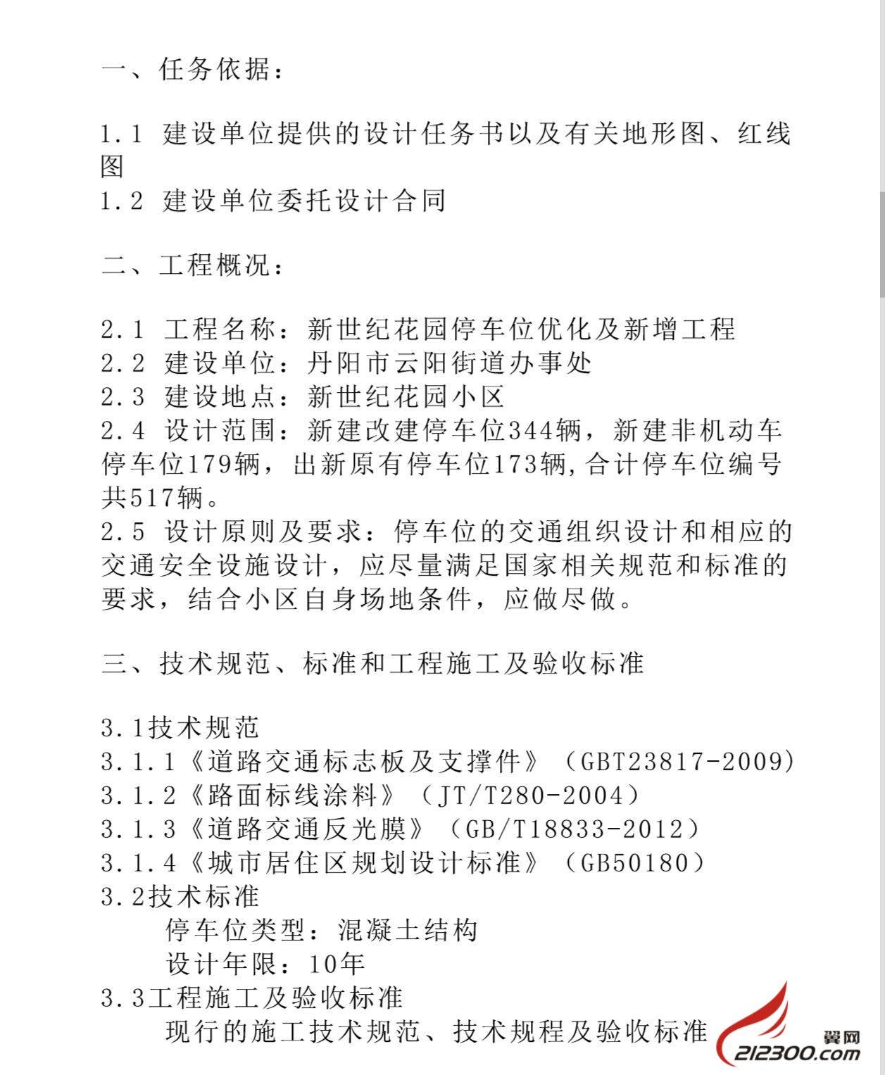
作者: 天使之翼994    时间: 2025-12-31 09:19
标题: 新世纪花园车位改造
好不容易盼到政府对小区破坏的绿化进行车位改造,期望值还是挺高的,但是现实不尽如人意,好久没看到动工了,不知道改造工程是否已经结束,有几点问题不清楚,希望云阳街道和万善园社区能够回复一下:
1、规划图上的非机动车位在哪里,非机动车停车位置应该有充电的的设计,现场什么都没有?
2、下水管道和车位改造施工破坏的绿化会进行补种,改造工程公示的文件中显示包含了这个费用,现场只种了少部分很小的红叶楠木,大部分都是种的小草,这个能符合要求吗?
3、车位改造的现场与公示的图纸根本就不符合,这个有人负责验收吗?不符合应该怎么进行处理?
4、小区里还有很多造到破坏的地方,难道不应该趁这次改造一起进行处理吗?现在的物业不作为这是大家有目共睹的事情,我不相信作为社区的领导,或者街道的领导会看不到,这种经济环境下,政府出资已经很不容易了,目的是让小区的环境真正得到改善,但是实际情况呢?工程到底是谁负责的,弄不好又应该是谁来担责?




作者: 云阳街道办事处    时间: 2025-12-31 16:00
网友您好!感谢对新世纪花园小区停车位优化及新增工程的关注,目前改造工程已经结束,您反映的问题已收悉,现将有关情况回复如下:
1.非机动车位已全部改造完成,因施工过程中居民提出原规划图上的部分位置会影响到居民日常生活而调整了相应的位置,充电设施的安装不在此次工程范围内,后续有需要可以跟物业公司反映另行找第三方予以安装;
2.此次车位改造工程的补绿工作也已完成,下水管道改造的补绿工作已联系之前的施工单位;
3.车位改造的现场与公示的图纸有变动,是因为施工过程中,居民于10月13日书面联名提出 1-13号楼北侧区域存在化粪池及地下管道密集分布及小区入口大花坛处设置停车位影响小区车辆出入的情况,若按原计划施工将影响设施正常使用,进而干扰小区居民日常生活。为保障改造工程顺利推进且不影响居民正常生活,施工单位和设计、监理、审计召开了现场碰头会,共同商议决定调整车位规划,以满足该区域居民的停车需求;
4.小区原先一些需要修缮的区域虽然不在此次工程范围内不能一并处理,但后期会督促物业公司逐步进行维修,请小区各位业主理解!
希望通过优化小区地面停车位规划和结构,能为业主提供更为便捷的停车服务,提高小区的整体居住质量,感谢各位业主的理解配合支持!
作者: 云阳街道办事处    时间: 2025-12-31 16:00
网友您好!感谢对新世纪花园小区停车位优化及新增工程的关注,目前改造工程已经结束,您反映的问题已收悉,现将有关情况回复如下:
1.非机动车位已全部改造完成,因施工过程中居民提出原规划图上的部分位置会影响到居民日常生活而调整了相应的位置,充电设施的安装不在此次工程范围内,后续有需要可以跟物业公司反映另行找第三方予以安装;
2.此次车位改造工程的补绿工作也已完成,下水管道改造的补绿工作已联系之前的施工单位;
3.车位改造的现场与公示的图纸有变动,是因为施工过程中,居民于10月13日书面联名提出 1-13号楼北侧区域存在化粪池及地下管道密集分布及小区入口大花坛处设置停车位影响小区车辆出入的情况,若按原计划施工将影响设施正常使用,进而干扰小区居民日常生活。为保障改造工程顺利推进且不影响居民正常生活,施工单位和设计、监理、审计召开了现场碰头会,共同商议决定调整车位规划,以满足该区域居民的停车需求;
4.小区原先一些需要修缮的区域虽然不在此次工程范围内不能一并处理,但后期会督促物业公司逐步进行维修,请小区各位业主理解!
希望通过优化小区地面停车位规划和结构,能为业主提供更为便捷的停车服务,提高小区的整体居住质量,感谢各位业主的理解配合支持!




欢迎光临 丹阳翼网 (https://bbs.212300.com/) Powered by Discuz! X3.2